
图片来源于网络,如有侵权,请联系删除
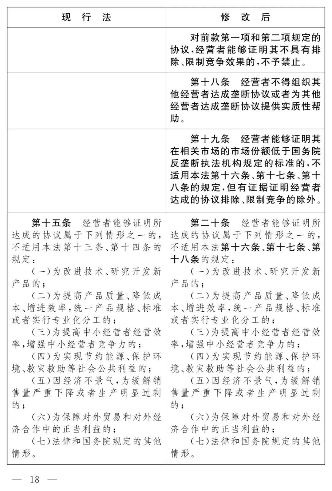
“依法严惩平台强制‘二选一’、大数据杀熟、低价倾销、强制搭售等破坏公平竞争、扰乱市场秩序的行为,引导平台经济向开放、创新、赋能方向发展。”最高人民法院6日对外发布《最高人民法院关于以高质量审判服务保障科技创新的意见》,聚焦涉科技创新审判中的突出问题,提出25条共计98项政策举措。
新华社音视频部制作

图片来源于网络,如有侵权,请联系删除
-
新华全媒头条丨聆听来自陶寺的文明回响
- 新华鲜报丨加力!外汇领域持续释放改革红利
- 新华全媒+丨青藏高原新“铜”话!预测资源潜力1.5亿吨
- 全球连线丨在华外国人在中国古城迎新春
- 新华调查丨成本11.5元卖到5000元 谨防“保健品”坑人骗局
- 国际观察丨非洲国家为何对西方驻军连下“逐客令”
- 列国鉴丨记者观察:美国高校网课“两大怪象”
-
“网农”的带货“工具箱” -
跨越山海的“重生之旅”
